幼稚还是无奈邱彪用错误对抗黑哨遭罚,CBA双重标准寒了谁的心
发表时间:2026-01-06 14:56:26 浏览:0
2026年1月4日的CBA赛场,本应是球员竞技风采的展示台,却因一连串荒诞剧情沦为争议焦点。山东高速对阵南京同曦的比赛中,核心外援克里斯进球后一次常规挥臂示意,被裁判果断吹罚第
2026年1月4日的CBA赛场,本应是球员竞技风采的展示台,却因一连串荒诞剧情沦为争议焦点。山东高速对阵南京同曦的比赛中,核心外援克里斯进球后一次常规挥臂示意,被裁判果断吹罚第二次技术犯规驱逐离场;素来儒雅的主帅邱彪怒而摔西装抗议,最终难逃停赛2场、罚款6万元的重罚,球队翻译更是情绪崩溃当众自扇耳光。一场荡气回肠的13分逆转胜利,终究被裁判争议与罚单阴影笼罩,留给球迷无尽追问:邱彪的冲动是幼稚妄为,还是忍无可忍的无奈反抗?CBA只罚教练不究裁判的双重标准,又寒了谁的心?

邱彪的爆发,绝非一时意气用事。作为联赛中以沉稳著称的少帅,他此次怒摔外套的极端举动,更像是长期压抑后的情绪总爆发。比赛第三节的争议判罚堪称导火索:克里斯首节因与对手轻微摩擦、抱怨声音较大就吃到技术犯规,第三节完成关键上篮后,仅是背对对手挥臂示意防守犯规,便被裁判直接吹罚第二T驱逐。篮球评论员苏群直言,这样的动作在NBA大概率仅为口头警告,连续吹罚两T过于严苛;媒体人赵探长也公开质疑判罚尺度的合理性。当核心外援在毫无挑衅意味的情况下被驱逐,球队瞬间陷入无核攻坚的困境,邱彪的愤怒与焦虑不难理解。从冲向技术台据理力争到怒摔西装,他的每一个动作都充满了对判罚不公的控诉,这种情绪背后,是教练对球队命运的责任感,也是对联赛公平性的失望。

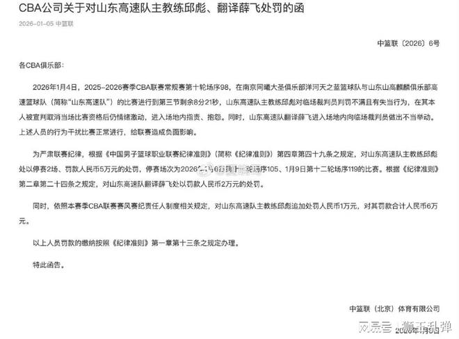
但理解不等于纵容,情绪宣泄终究不能突破规则底线。根据CBA联赛纪律准则,教练员对裁判员有指责、扰乱赛场秩序的行为,必然要承担相应后果。此前辽宁队主教练杨鸣因与技术代表争执便遭罚款停赛,邱彪“摔西装+冲场指责”的行为性质更为严重,6万元罚款与2场停赛的处罚,从规则层面来看并无不妥。事实上,联赛早已设立赛后申诉机制,广东队主教练杜锋就曾成功申诉技术犯规,证明合规渠道并非形同虚设。邱彪选择用最激烈的方式对抗争议判罚,本质上是用一种错误去纠正另一种可能存在的错误,既让球队在关键比赛中陷入“无帅指挥”的绝境,也给自己招致重罚,从结果来看确实不够理智,甚至带有几分“幼稚”。

真正让球迷感到寒心的,是CBA联赛看似公正下的双重标准。当邱彪的违规行为迅速得到明确处罚时,引发这一切的争议判罚却只得到“可吹可不吹”的模糊回应。联赛可以严格执行对教练、球员的纪律处罚,却对裁判的执裁尺度不一、关键判罚存疑等问题视而不见,这种“只惩参与者,不究裁决者”的态度,显然难以服众。本赛季以来,裁判争议频发,从关键比赛的错漏判到判罚尺度的飘忽不定,联赛虽有裁判报告公示,却鲜少看到裁判因严重误判承担责任。更令人费解的是,同样是情绪表达,辽宁队球员张镇麟曾在扣篮后大肆咆哮辱骂对手未遭处罚,而克里斯的常规庆祝动作却被重罚离场,这种差异化执法只会加剧教练与球员的不满。
篮球赛场的魅力,在于竞技的纯粹与公平的底色。山东队球员在连失主帅与核心的绝境下,凭借高诗岩的准三双表现和珀塞尔的强势发挥完成逆转,用铁血斗志诠释了篮球精神的真谛。但球员的拼搏终究难以掩盖联赛管理的短板,当裁判成为比赛的焦点,当教练需要用违规方式才能换取对公平的关注,联赛的发展便已偏离正轨。如今篮协已引入AI辅助申诉机制,旨在提升判罚的客观性与透明度,更应让这一机制发挥实效,让争议判罚得到及时纠错,让裁判的执裁受到有效监督。

邱彪的重罚理应成为警示,提醒所有参与者敬畏规则、理性维权;但联赛更该以此为契机,反思裁判管理的漏洞与双重标准的危害。中国篮球不能重蹈中国足球的覆辙,唯有让规则面前人人平等,让公平成为赛场的主旋律,才能留住球迷的信任,让联赛在健康的轨道上发展。否则,再多的球员拼搏、再精彩的逆转,也终将被争议判罚与双重标准所消磨。
(图片均来自网络图库,如有侵权请联系删除)
推荐新闻
- CBA常规赛第11轮战罢,积分榜呈现前所未有的激烈格局。广厦、上海、北京、广东四支豪强均以9胜3负的战绩并列...发表于: 01-07 20:38
- 目前CBA常规赛正在火热进行中,结束了最新一个比赛日的竞争之后,目前排名再度发生变化,我们来详细了解一下各大...发表于: 01-07 14:50
- 北京时间1月7日,CBA常规赛第11轮已经结束了所有比赛,最新积分榜如下!CBA最新积分榜目前有4支球队的战绩都是9胜...发表于: 01-07 14:49
- 比赛一开场,山西先声夺人,很快就取得了8-5的领先。本以为山西会顺势掌控节奏,没想到四川队突然开窍,多点开花打...发表于: 01-07 14:48
- 辽宁79-66南京同曦。赛后杨鸣在发布会的时候表示:把对手比分控制在65分,执行力和拼劲值得肯定。三分命中率18%...发表于: 01-07 08:47
- 北京时间1月6日晚上,CBA常规赛第十一轮继续进行,宁波男篮惜败北京男篮、福建男篮输给山东男篮、广州男篮险胜...发表于: 01-07 08:46
- 龙狮篮球俱乐部2026-01-06 22:42:392025-26赛季CBA常规赛第十一轮 — 斩获三连胜&新年第一场主场胜利!广州朗...发表于: 01-07 08:45
- 2026年1月4日的CBA赛场,本应是球员竞技风采的展示台,却因一连串荒诞剧情沦为争议焦点。山东高速对阵南京同曦...发表于: 01-06 14:56
- 在本赛季WCBA助攻榜上,31岁的老将武桐桐以场均助攻8.5次高居助攻榜第一。宫鲁鸣在2025年总结中国女篮集训时...发表于: 01-06 14:55
- 在最近结束的一场cba焦点战中,广东男篮遭到了浙江队的绝杀,留下了非常大的遗憾。因为这一场比赛是广东男篮本...发表于: 01-06 14:55
录像/集錦
- 足球录像
- 篮球录像
- 足球集锦
- 篮球集锦
-
英超 01-07 04:00
-
意甲 01-07 03:45
-
意甲 01-07 01:00
-
U23亚洲杯 01-07 00:00
-
意甲 01-06 22:00
-
西甲 01-05 04:00
-
法甲 01-05 03:45
-
意甲 01-05 03:45
-
英超 01-05 01:30
-
西甲 01-05 01:30
-
西甲 01-05 01:30
-
意甲 01-05 01:00
-
法甲 01-05 00:15
-
法甲 01-05 00:15
-
法甲 01-05 00:15
-
NBA 01-07 08:00
-
NBA 01-06 09:00
-
NBA 01-06 09:00
-
CBA 01-05 20:00
-
CBA 01-05 19:35
-
CBA 01-05 19:35
-
NBA 01-05 10:00
-
NBA 01-05 07:00
-
NBA 01-04 11:30
-
NBA 01-04 09:00
-
CBA 01-03 19:35
-
CBA 01-03 19:35
-
CBA 01-03 19:35
-
CBA 01-03 19:35
-
CBA 01-03 19:35
-
意甲 01-07 03:45
-
罗马2 01-07 01:00
-
意甲 01-06 22:00
-
U23亚洲杯 01-06 19:30
-
法甲 01-05 03:45
-
沙特联 01-05 01:30
-
西甲 01-05 01:30
-
西甲 01-05 01:30
-
意甲 01-05 01:00
-
法甲 01-05 00:15
-
法甲 01-05 00:15
-
法甲 01-05 00:15
-
法甲 01-04 22:00
-
意甲 01-04 22:00
-
西甲 01-04 21:00
-
比赛集锦 01-07 12:00
-
比赛集锦 01-07 09:00
-
比赛集锦 01-07 09:00
-
比赛集锦 01-07 09:00
-
比赛集锦 01-07 08:00
-
比赛集锦 01-07 08:00
-
比赛集锦 01-06 11:00
-
比赛集锦 01-06 11:00
-
比赛集锦 01-06 09:30
-
比赛集锦 01-06 09:00
-
比赛集锦 01-06 09:00
-
比赛集锦 01-06 08:30
-
比赛集锦 01-06 08:30
-
比赛集锦 01-06 08:00
-
比赛集锦 01-06 08:00
热门标签
- 足球
- 篮球

